Hướng dẫn triển khai Kế hoạch số 02 – “bản đồ tác chiến” trước thời điểm tinh gọn, sắp xếp tổ chức bộ máy
(ĐCSVN) - Tại Sổ tay hướng dẫn triển khai Kế hoạch số 02-KH/BCĐTW về thúc đẩy chuyển đổi số liên thông, đồng bộ, nhanh, hiệu quả, đáp ứng yêu cầu sắp xếp tổ chức bộ máy của hệ thống chính trị, Cơ quan Thường trực Ban Chỉ đạo đề nghị các cơ quan, tổ chức, cá nhân trong hệ thống chính trị “Hành động quyết liệt, Chuyển đổi toàn diện” khi triển khai thực hiện Kế hoạch số 02.
Từ ngày 01/7, thực hiện nhiệm vụ sắp xếp, tổ chức bộ máy của hệ thống chính trị theo hướng tinh gọn, hiệu lực, hiệu năng, hiệu quả, 34 tỉnh, thành phố chính thức đi vào hoạt động theo mô hình chính quyền địa phương 2 cấp.

Để vận hành bộ máy hiệu quả, thông suốt, phục vụ người dân, doanh nghiệp tốt hơn, Kế hoạch số 02-KH/BCĐTW của Ban Chỉ đạo Trung ương về phát triển khoa học, công nghệ, đổi mới sáng tạo và chuyển đổi số ra đời không chỉ là một văn bản hành chính, mà là một Kế hoạch hành động, một mệnh lệnh đòi hỏi sự vào cuộc quyết liệt, đồng bộ của toàn bộ hệ thống chính trị. Tầm quan trọng chiến lược của Kế hoạch này không chỉ nằm ở việc đảm bảo bộ máy mới vận hành thông suốt từ ngày 01/7/2025, mà còn là bước đi then chốt để hiện thực hóa các mục tiêu trong Nghị quyết số 57-NQ/TW của Bộ Chính trị, tạo ra sự chuyển biến lớn về năng lực quản trị quốc gia, năng lực cạnh tranh và chất lượng phục vụ người dân, doanh nghiệp. Đây là lần đầu tiên chúng ta có Kế hoạch về chuyển đổi số liên thông, đồng bộ, thống nhất trong các cơ quan hệ thống chính trị từ Trung ương đến địa phương.
Thực hiện ý kiến chỉ đạo của Ban Bí thư tại mục 2 Kết luận số 170-KL/TW ngày 24/6/2025 về việc hướng dẫn các bộ, ngành, địa phương tập trung thực hiện Kế hoạch số 02-KH/BCĐTW ngày 19/6/2025, Văn phòng Trung ương Đảng - Cơ quan Thường trực Ban Chỉ đạo Nghị quyết số 57-NQ/TW đã biên soạn và ban hành Sổ tay hướng dẫn triển khai Kế hoạch số 02-KH/BCĐTW ngày 19/6/2025 của Ban Chỉ đạo Trung ương về thúc đẩy chuyển đổi số liên thông, đồng bộ, nhanh, hiệu quả đáp ứng yêu cầu sắp xếp tổ chức bộ máy của hệ thống chính trị.
Tại sổ tay hướng dẫn, cơ quan Thường trực Ban Chỉ đạo đề nghị các cơ quan, tổ chức, cá nhân trong hệ thống chính trị cần quán triệt sâu sắc tinh thần chỉ đạo: “Thống nhất nhận thức, đồng bộ hành động, giám sát liên tục, hiệu quả thực chất”, trong đó mọi cấp, mọi ngành phải hiểu rõ đây là nhiệm vụ chính trị trọng tâm, không phải là công việc của riêng ngành nào, cấp nào; phải có sự vào cuộc của cả khối Đảng, Quốc hội, Chính phủ, Mặt trận Tổ quốc và các đoàn thể từ Trung ương đến cơ sở, tạo thành một sức mạnh tổng hợp. Mọi hoạt động phải được theo dõi, giám sát chặt chẽ, theo thời gian thực để kịp thời phát hiện và tháo gỡ khó khăn. Lấy sự hài lòng của người dân, doanh nghiệp và hiệu quả vận hành của bộ máy làm thước đo cao nhất, chấm dứt triệt để bệnh hình thức, thành tích.

Hướng dẫn được chia làm 4 phần, 10 chương.
Chương 1 là chương thống nhất nhận thức trong toàn hệ thống chính trị về tầm quan trọng, tính cấp bách và các mục tiêu cốt lõi của Kế hoạch số 02, đảm bảo mọi hành động đều hướng về một mục tiêu chung, một tinh thần chỉ đạo xuyên suốt.
Chương 2 đưa ra mô hình tổng thể, khái quát các nhiệm vụ, giải pháp trọng tâm của Kế hoạch, giúp các cấp, các ngành nắm vững “phải làm gì” để đạt được các mục tiêu đã đề ra. Các nhiệm vụ được cấu trúc thành 6 nhóm giải pháp trụ cột và 3 giải pháp đột phá mang tính dẫn dắt.
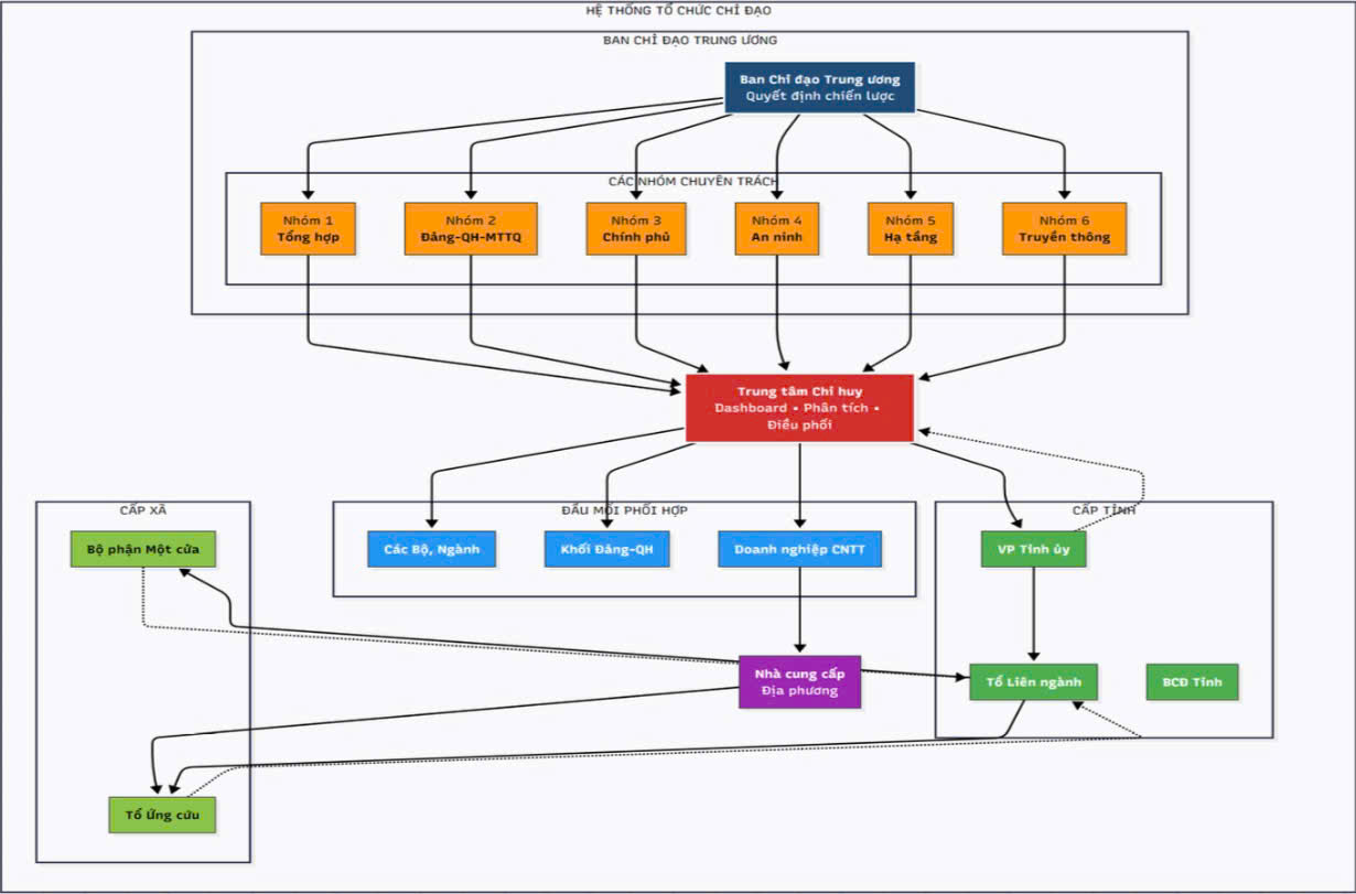
Ở chương 3, các mô hình tổ chức để triển khai Kế hoạch 02 được mô tả chi tiết, làm rõ vai trò, nhiệm vụ và mối quan hệ phối hợp giữa các cấp, các cơ quan, đơn vị. Đây là “bản đồ tác chiến” giúp tất cả các bên liên quan hiểu rõ vị trí, trách nhiệm của mình trong một cơ chế vận hành tổng thể.
Ở các chương tiếp theo mô tả quy trình vận hành cốt lõi của Trung tâm chỉ huy và các bên liên quan; Cẩm nang hành động cho các đối tượng (cẩm nang hành động dành cho trung tâm chỉ đạo, giám sát, điều hành; cẩm nang dành cho 6 nhóm công tác của Ban Chỉ đạo Trung ương; cẩm nang dành cho đầu mối các bộ, ngành, cơ quan trung ương; cẩm nang dành cho cấp tỉnh, cấp xã và cho doanh nghiệp cung cấp giải pháp).
Về nội dung Kế hoạch, Hướng dẫn cung cấp đầy đủ các mẫu kế hoạch triển khai chi tiết của địa phương, mẫu quyết định thành lập tổ công tác cấp tỉnh; tổ công tác đối ứng triển khai kế hoạch; tổ ứng cứu công nghệ và nghiệp vụ hỗ trợ giải quyết thủ tục hành chính tại xã, phường, thị trấn; mẫu kịch bản chuyển đổi hệ thống; mẫu kịch bản vận hành sau sáp nhập; mẫu báo cáo số liệu hàng ngày; danh mục các thủ tục hành chính trọng yếu cần ưu tiên; danh sách các nhiệm vụ theo cơ quan chủ trì; danh sách các đầu mối liên hệ và sơ đồ tổng thể mô hình tổ chức, giám sát, điều hành…).
Sổ tay hướng dẫn triển khai Kế hoạch số 02 thực sự là cuốn cẩm nang quý cho các cán bộ lãnh đạo, những cán bộ làm công tác chuyển đổi số ở các đảng ủy bộ, ngành, cơ quan, các tỉnh, thành phố. Sổ tay hướng dẫn được ban hành nhanh chóng, kịp thời, hết sức cần thiết trước thời điểm quan trọng, mang tính lịch sử nhằm khơi thông động lực quốc gia nhằm xây dựng nền hành chính tinh gọn, hiện đại, vì một quốc gia thịnh vượng và hùng mạnh./.
| STT | Tên tài liệu | Hành động |
|---|---|---|
| 1 | Sổ tay kế hoạch 02-KH_BCDTW ngày 25/6 16h00 |



